陷阱致命诱惑未删减完整版电影下载|闪光少女在线观看完整版电影|91成人免费视频|天天草天天操,欧美一级二级在线观看,僵尸电影未删减完整版,国产ts在线视频

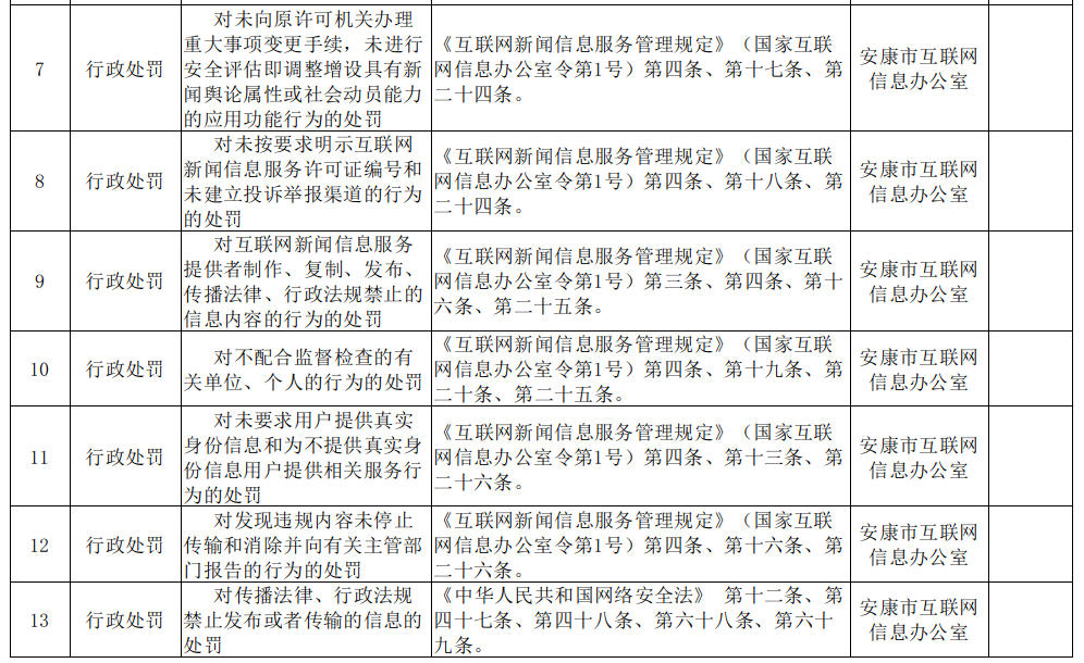
安康市互聯(lián)網(wǎng)信息辦公室行政執(zhí)法事項目錄清單

來源: 時間:2025-01-03 17:16:11

? ? 。

版權(quán)所有:安康市互聯(lián)網(wǎng)信息辦公室

電話:0915-3288078 郵箱:akwljb@163.com

陜ICP備11013678號